

![]()
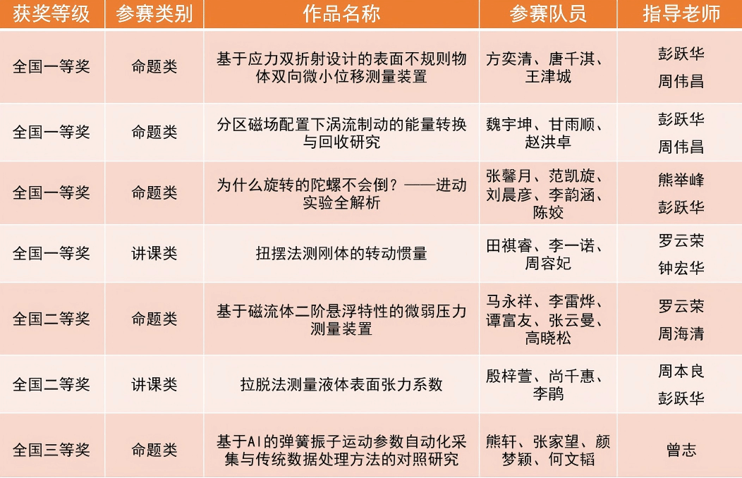
(通讯员唐千淇)2025年11月21日至23日,第十一届全国老员工物理实验竞赛(创新)决赛在中南大学圆满落幕。公司365英国上市集团参赛队伍表现优异,斩获一等奖4项、二等奖2项、三等奖1项,公司同步被授予优秀组织奖。
据悉,全国老员工物理实验竞赛是目前国内挑战性最强、影响力最大的物理类竞赛之一。本届竞赛共吸引来自全国331所高校的750支代表队从3260支预赛队伍中脱颖而出,共计2000余名师生参加决赛。为备战此次赛事,365英国上市集团自今年2月启动选拔工作,组建7支参赛队伍。各队伍在指导老师的悉心指导下,围绕选题开展多轮实验论证与方案优化。经全国初赛严格评审,5支队伍成功晋级决赛,其中4支队伍斩获一等奖,展现了公司学子扎实的物理实验功底与创新能力。
长期以来,365英国上市集团将指导员工参与高水平学科竞赛作为实验教学环节的重要组成部分,这是公司常态化推进实践教学,培养师生创新思维与实践能力的重要举措。公司将持续优化实验课程体系、拓展科研项目参与渠道等举措,推动师生共赢发展,深化公司人才培养质量,为教育强国建设贡献师大力量。
一审:彭跃华
二审:潘启沅
三审:罗 嵘

当前位置: